Guest Posted February 11, 2007 Share Posted February 11, 2007 ...Are the dark days making you miserable Georg? indeed they are but i compensate with whisky.. (quite heavy consumption at this time of year - 2nd litre going on for today) anyhow - my supplier sells switching PSU's at Link to comment https://www.thesecurityinstaller.co.uk/community/topic/15632-dc-dc-power-supply/page/4/#findComment-150618 Share on other sites More sharing options...
Guest Posted February 11, 2007 Share Posted February 11, 2007 Well Georg, it's like this....... In my garage were all the bits to build a temporary lash up as per in the pic above. I live in a place that has no decent stores for buying anything for a permanent repair, like a replacement PSU. The nearest such store is nearly 20 miles away! Now Drew has filled me in a bit more on the merits of power transistors and voltage regulators I can now build a more permanent unit, for a cost of nothing, and I don't have to go anywhere or spend anything. The warm glow I will feel inside when it's done will also be an added bonus over the money saving. Link to comment https://www.thesecurityinstaller.co.uk/community/topic/15632-dc-dc-power-supply/page/4/#findComment-150632 Share on other sites More sharing options...
Guest Posted February 11, 2007 Share Posted February 11, 2007 Well Georg, it's like this.......In my garage were all the bits to build a temporary lash up as per in the pic above. I live in a place that has no decent stores for buying anything for a permanent repair, like a replacement PSU. The nearest such store is nearly 20 miles away! Now Drew has filled me in a bit more on the merits of power transistors and voltage regulators I can now build a more permanent unit, for a cost of nothing, and I don't have to go anywhere or spend anything. The warm glow I will feel inside when it's done will also be an added bonus over the money saving. If you're doing it as a hobby then the way you took it is perfect!! but i would'nt let my engineers to even think about zeners and stuff like that (and few of them are really capable of!!!).. Link to comment https://www.thesecurityinstaller.co.uk/community/topic/15632-dc-dc-power-supply/page/4/#findComment-150638 Share on other sites More sharing options...
Guest Posted February 11, 2007 Share Posted February 11, 2007 If you're doing it as a hobby then the way you took it is perfect!! Yep, thought so. If it was for a customer then I'd just buy a new PSU. Link to comment https://www.thesecurityinstaller.co.uk/community/topic/15632-dc-dc-power-supply/page/4/#findComment-150639 Share on other sites More sharing options...
Guest Posted February 11, 2007 Share Posted February 11, 2007 Yep, thought so. If it was for a customer then I'd just buy a new PSU. thx - i thought for a while that this was for a customer .. do it the way what drew suggested and get a book of anal(ogue) electronics - very intersting to read in the toilet for an example.. Link to comment https://www.thesecurityinstaller.co.uk/community/topic/15632-dc-dc-power-supply/page/4/#findComment-150648 Share on other sites More sharing options...
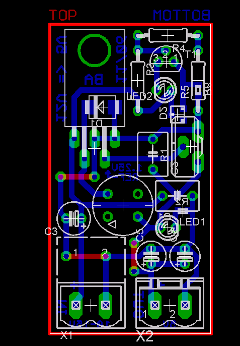
uski Posted February 27, 2007 Share Posted February 27, 2007 Not so much a gadget, but we haven't got an electronics forum out here.Just wondered if anyone had a cheap and easy way of making a DC-DC power supply to turn a 12VDC 2A power supply into a 5VDC power supply. I did think about just using a couple of resistors and capacitors paralleled up and making a +\-6Vish PSU, but maybe there's a better way? I know ! I know !! First, depending of the current you need on the 5V side, I think that your best bet may be buying a cigarette lighter adapter for PDAs. Most of them contains a switching power supply (DC-DC) that outputs a regulated 5V. Check on the package to see if the voltage is correct. Most of them are able to provide up to say 500mA to 1A. Do you need more current ? If yes you can build your own DC/DC. National (www.national.com) makes fancy components for this purpose. Select a component that has a rather high switch speed (500kHz ?) so that you don't have a huge inductor. Linear Technologies also makes nice components, and they also make a superb program called SwitchedCad that can: - Select the best component given your global parameters (in/out voltage, out current) - Make the schematics, calculating all the components values to their best values - Simulate the design, showing the ripple voltage, and other parameters like component thermal dissipation - And it also calculates the design efficiency... I love this program [EDIT: Blah, reading the thread shows that you've sorted out the problem. I didn't see page 2. Whoops. ] [EDIT2: If someone wants the PCB of a 12V -> 5V 500mA DC/DC PSU, I made one a few weeks ago ! It's very small and cheap, and it's LM2576-ADJ based so that you can adjust the output voltage around 5V if you need a bit more or a bit less] [it also has an optionnal circuit, at top right on the PCB, that lights a LED if supply voltage falls below approximately 11.5V; the purpose is to warn the user that battery is dying, and preventing deep discharge; I'm quite proud of this small circuit, the operating principle is quite clever ] [the PCB is 2.05 x 1.75 inches] Link to comment https://www.thesecurityinstaller.co.uk/community/topic/15632-dc-dc-power-supply/page/4/#findComment-154543 Share on other sites More sharing options...
Recommended Posts
Archived
This topic is now archived and is closed to further replies.